| 我们的服务(新兴产业篇)丨国检集团权威检测,赋能电子玻璃与智能玻璃创新 |
|||
|
|||
|
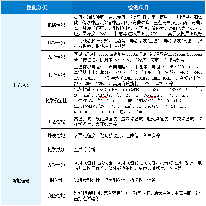
从手机、电脑,到电视、车窗,再到高楼大厦、高铁飞机,玻璃早已融入我们生活的每个角落。随着技术进步,玻璃材料优秀的阻抗性能、光学性能和可加工性得到了半导体行业的青睐,电子玻璃和智能玻璃等新型玻璃材料不断面世,让我们的日常生活变得更加丰富多彩。 *图片来源:光羿科技 电子玻璃 是极致平整坚固的“信息画布”。它不仅是手机、电视屏幕的基石,更驱动着未来透明显示:商店橱窗变身为动态广告屏,汽车挡风玻璃可投射导航信息。 智能玻璃 是善变的“光线管家”。它能通过电信号一键切换状态: 在家:浴室隔断瞬间雾化,保护隐私;窗户自动调暗,遮挡眩光与酷热。 在外:飞机舷窗取代遮光板,按键即可欣赏云端美景;摩天大楼的玻璃幕墙根据阳光自动调节,成为建筑的节能“皮肤”。 这两类玻璃正从静态材料演变为能与环境、人交互的动态界面,让我们的空间更灵活、舒适与智能。 成立质检中心,深度服务全行业 当电子玻璃和智能玻璃融入智能终端、车载显示、建筑幕墙等万千场景,其质量与性能直接关乎产品体验与安全底线。作为深耕检验认证领域 70 载的央企力量,国检集团依托国家建筑材料工业电子玻璃及智能玻璃(器件)质量监督检验评价中心,构建起覆盖全维度电子玻璃和智能玻璃的技术服务体系,为行业发展注入坚实信心。 产品覆盖广,性能覆盖全 国检集团的电子玻璃及智能玻璃检测能力堪称行业标杆,检测范围全面覆盖新型显示电子基板玻璃、盖板玻璃、电致变色玻璃、智能调光玻璃、车载显示屏等各类产品,涵盖机械、热学、光学、电学、化学稳定性、工艺性能、外观性能、全成分分析、耐久性、变色性能等100余项检测参数,为产品研发、生产质控、市场准入提供权威依据。 联系我们 联 系 人 :王奕颖 18910382312 智能玻璃:丁佐鑫 13331109662 电子玻璃:李俊杰 15600510088 |
|||
当前位置:




