| 防患于未“燃”|国检集团权威检测让安全更有底气 |
|||
|
|||
|
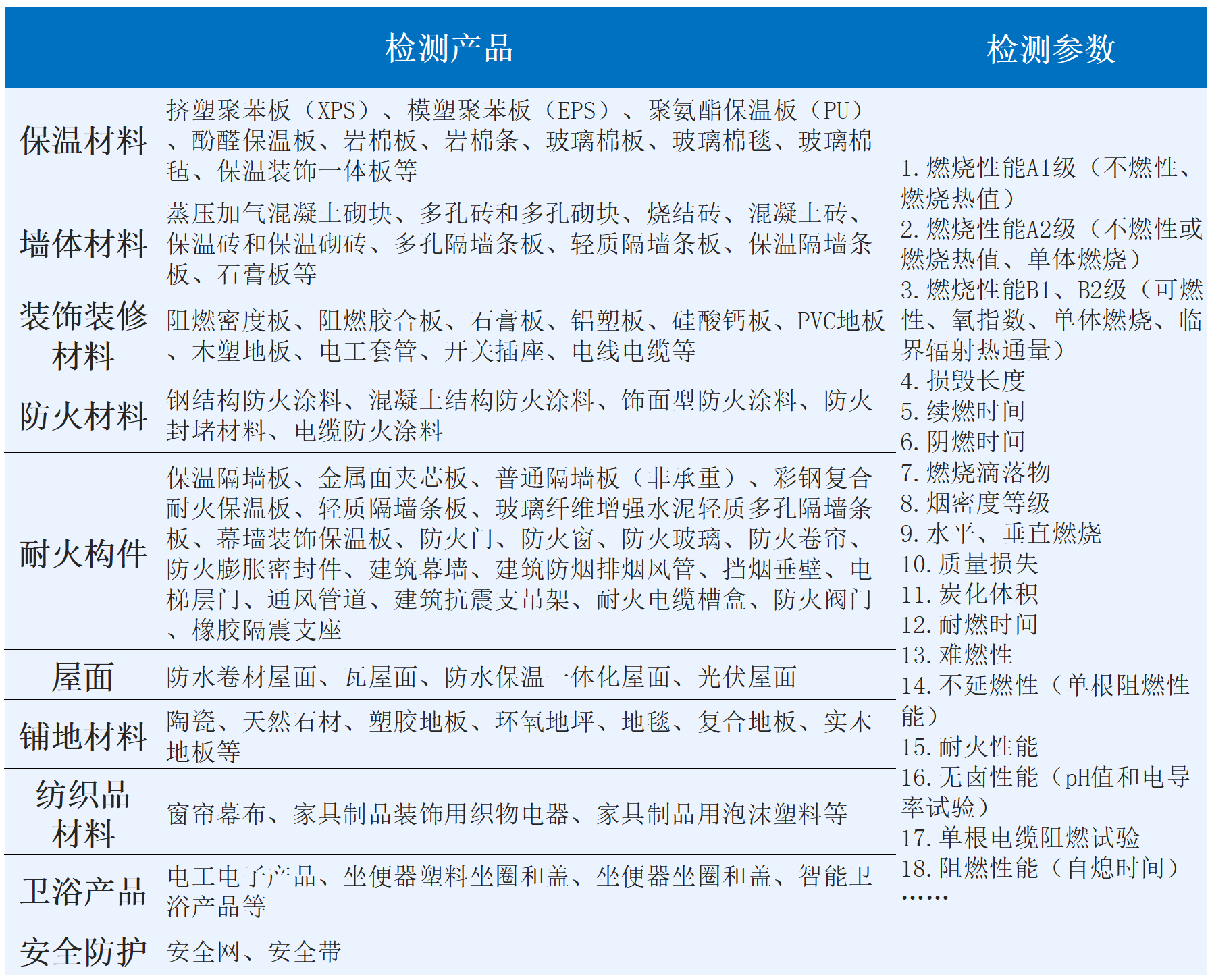
火灾无情 警钟长鸣 - 国检集团,防患于未“燃” - 火灾无情,警钟长鸣。一根未熄灭的烟头、一条老化的电线、一次充电中的手机……都可能成为危险的火源。据统计,多数火灾都源于日常疏忽。我们不仅要增强防火意识,更要将安全习惯落到实处。 日常防火:从这些细节做起 # 厨房用火 油锅起火切勿用水灭火,这会让火势瞬间扩大。正确做法是立即盖上锅盖,切断氧气供应,或者倒入大量蔬菜冷却降温定期用肥皂水检查燃气软管接口,发现气泡立即报修。安装燃气报警器,它能在泄漏第一时间发出警报。 # 电器安全 插座使用避免"一插多用电"的超负荷现象。大功率电器如空调、热水器要使用独立插座。手机、电动车电池充电时间不宜过长,充满后及时拔掉电源。切勿在沙发、床上充电,这极易引发火灾。 # 环境安全 易燃物品管理:打火机、花露水、空气清新剂等要远离热源。阳台、楼道不堆放纸箱、旧家具等杂物。 专业检测:让隐患无处可藏 防火不仅靠自觉 更需要科学防范 想知道建筑材料是否符合阻燃标准? 产品的燃烧性能等级? 国检集团检测能力覆盖国家标准(GB)、国际标准(ISO/EN/ASTM等),配备大型耐火试验炉、建材燃烧性能测试系统、构件耐火完整性测试装置等先进设备,业务范围辐射全国。服务范围包括保温材料、墙体材料、装饰装修材料、防火材料、耐火构件、屋面材料、铺地材料、纺织品材料、卫浴产品、安全防护材料等多种产品的检测,并为相关检验检测仪器设备提供专业的计量校准服务。 我们以国家级检测机构的技术实力、精准靠谱的检测服务,助您真正实现防患于未“燃”。 国检集团为您服务 火灾预防,人人有责 从细节做起,让安全成为一种习惯 专业的事,交给专业的人 国检集团,守护您的安全每一天 |
|||
当前位置:



